off Grid residential solar system

Sites where utility connections are unavailable.
Remote Locations where supply of liquid fuel is expensive.
Projects with Complete independent system from the grid supply.
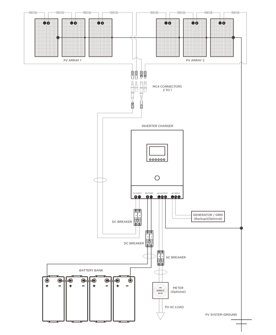
Solar Modules
Off-Grid Inverter/Charger
Custom mounting system
Battery Bank
PV. battery bank #Good Wiring harnesses
Wire Management kits.
There is a lot of talk about going off-grid now. With energy prices rising, energy independence an increasingly hot topic, fear over using fossil fuels to generate power and the increasing chances of power failure on a national level, it’s no wonder people want to go off-grid!
Off-grid solar systems are complete packages for large scale projects. Homes that want to generate the majority of their energy through solar power or holiday properties that want to minimize running costs. Visit this page for our off-grid kits for smaller applications.
Our off-grid power kits can include energy requirement calculations, expert fitting, product delivery and everything you need for an off-grid electric project.
